地市
新都考研辅导班

 地址:新都镇兴乐北路1288号派都广场A座4楼17号

 电话:028-82005799/19938477370

宜宾考研辅导班

 地址:宜宾市翠屏区东街与民主路路口名城商城4楼

 电话:028-82005799

雅安考研辅导班

 地址:雅安市雨城区大地影院2楼

 电话:028-82005799/18141378923

乐山考研辅导班

 地址:乐山市中区老公园总工会5楼(老年大学旁)

 电话:028-82005799/18188343237

绵阳考研辅导班

 地址:绵阳市涪城区西南科技大学新区青阳中街14号

 电话:028-82005799/17740904611/18111651643

南充考研辅导班

 地址:南充市师大路一段210号华府丽都

 电话:028-82005799/17719811995

 您所在的位置:四川中公考研 > 考研动态 > 考研大纲 > 2021考研数学新大纲变化分析及复习建议

2021考研数学新大纲变化分析及复习建议

发布日期:2020-09-11 10:10:10  来源:四川中公考研

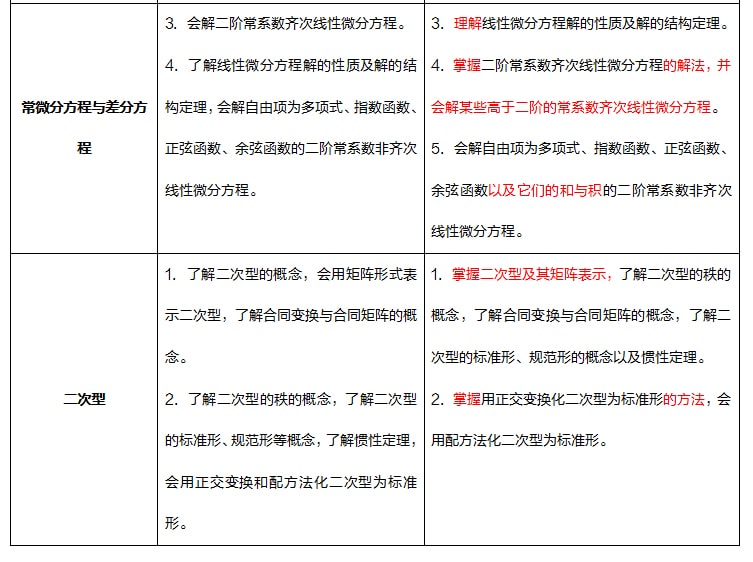
3、数学三变化:

2021考研数学新大纲变化分析及复习建议

2021考研数学新大纲变化分析及复习建议
2021考研数学新大纲变化分析及复习建议
2021考研数学变化重点
总结:

1.数学一:反常积分增加反常积分敛散性的比较判别法、无穷级数增加积分判别法。

 

2021考研公益直播课

免责声明:本站所提供的内容均来源于网友提供或网络搜集,由本站编辑整理,仅供个人研究、交流学习使用,不涉及商业盈利目的。如涉及版权问题,请联系本站管理员予以更改或删除。

【责任编辑:李万鑫】

中公考研课堂

  • 公共课
  • |专业课
课程系列 班次名称 价格 免费试听
考研政治网络课堂 2022考研政治+英语提升课程 咨询  免费试听
考研政治主观题答题技巧班 咨询  免费试听
考研英语网络课堂 2022考研政英数提升课程 咨询  免费试听
2022考研英语备考指导课 咨询  免费试听
考研数学网络课堂 2022考研数学备考指导课 咨询  免费试听
2022考研数学(二) 咨询  免费试听
2022考研数学(三) 咨询  免费试听
22专业课精品班 2022考研英语核心词汇精讲 咨询  免费试听
9天突破英语核心1000词 咨询  免费试听
2022考研管综备考指导课 咨询  免费试听
课程系列 班次名称 价格 免费试听
经济学精品班 2021考研经济学 咨询  免费试听
教育学精品班 经济学(初级)考研入门课 咨询  免费试听
经济学(中级)考研入门课 咨询  免费试听
法学精品班 法律硕士(非法学)考研入门课 咨询  免费试听
2022考研法律硕士 咨询  免费试听
管理学精品班 管理学考研入门课 咨询  免费试听
考研管理学全科精讲 咨询  免费试听
 2022考研乐学先锋

乐学先锋;实战式教学;陪伴式督学;考研轻松学;提供差异化考研辅导。GO>

 冲刺集训

浓缩高精考点易学不累、串讲模考点晴721配比、实战教学一切为效率服务GO>


搜索
  •  
历年国家复试线



报考信息

备考指导

四川中公考研

 成都市武侯区领事馆路9号保利中心C座12楼

 网址:四川考研网

 电话:400-6300-966

咨询时间

周一至周日 9:00-18:00 全年无休在线客服


 
 
择校预约
四川中公考研名师指导:择校择专业 跨专业报考 1V1专业解答
获取验证码