地址:新都镇兴乐北路1288号派都广场A座4楼17号
电话:028-82005799/19938477370
地址:宜宾市翠屏区东街与民主路路口名城商城4楼
电话:028-82005799
地址:雅安市雨城区大地影院2楼
电话:028-82005799/18141378923
地址:乐山市中区老公园总工会5楼(老年大学旁)
电话:028-82005799/18188343237
地址:绵阳市涪城区西南科技大学新区青阳中街14号
电话:028-82005799/17740904611/18111651643
地址:南充市师大路一段210号华府丽都
电话:028-82005799/17719811995
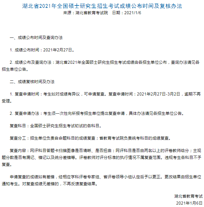
发布日期:2021-01-29 11:25:13 来源:武汉数字工程研究所

考研成绩查询方式及流程(详细说明)
1. 查询方式
1)网上查询
考生可以登录省市招生考试院网站或报考院校研究生院网站(研究生招生信息网)进行查询。
2)电话查询
拨打电话查询。比如江苏省省内考生届时可通过电信16883851查询,按照相关语音提示,输入输入考生编号和身份证号最后六位数字(不含字母)或军官证号查询即可。具体查询电话需要根据具体地区及报考院校确定,号码不一致。
2. 查询基本流程
1)用户登录
2)准考证号,报名号或姓名,身份证号:证件号码,考生类型选择“硕士”;
3)登陆后,点击“初试信息”,在信息页面点击“初试成绩查询”即可查询个人成绩。
3.查询说明
1)考研成绩以打印成绩单为准,不再另行寄发书面成绩单;
2)成绩为-1表示缺考,-2表示违纪;
3)对成绩有疑问的考生可以申请成绩复查,成绩复查方式以及时间安排请关注报考院校成绩复查公告;
4)如果需要,请用A4纸张横向打印成绩单。
以上是中公考研小编整理“武汉数字工程研究所2021考研成绩查询时间:2月27日”相关内容,考生查询到考研成绩后,才能为考研复试调剂提前打好准备战~更多考研成绩查询内容尽在四川考研成绩查询频道!
四川考研网相关推荐:

免责声明:本站所提供的内容均来源于网友提供或网络搜集,由本站编辑整理,仅供个人研究、交流学习使用,不涉及商业盈利目的。如涉及版权问题,请联系本站管理员予以更改或删除。
四川中公考研微信
四川中公考研微博