地市
新都考研辅导班

 地址:新都镇兴乐北路1288号派都广场A座4楼17号

 电话:028-82005799/19938477370

宜宾考研辅导班

 地址:宜宾市翠屏区东街与民主路路口名城商城4楼

 电话:028-82005799

雅安考研辅导班

 地址:雅安市雨城区大地影院2楼

 电话:028-82005799/18141378923

乐山考研辅导班

 地址:乐山市中区老公园总工会5楼(老年大学旁)

 电话:028-82005799/18188343237

绵阳考研辅导班

 地址:绵阳市涪城区西南科技大学新区青阳中街14号

 电话:028-82005799/17740904611/18111651643

南充考研辅导班

 地址:南充市师大路一段210号华府丽都

 电话:028-82005799/17719811995

 您所在的位置:四川中公考研 > 备考资料 > 考研政治 > 2017年硕士研究生入学考试政治试题及答案

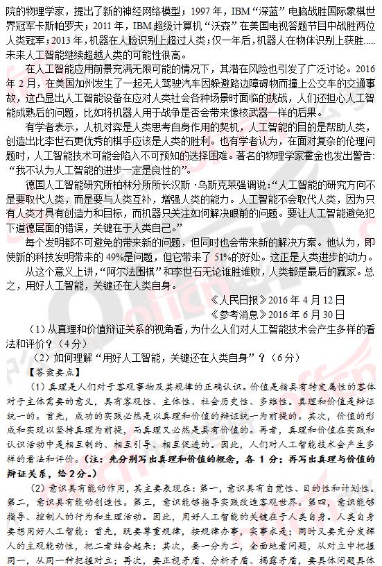
2017年硕士研究生入学考试政治试题及答案

发布日期:2020-06-24 13:34:24  来源:四川中公考研










 


免责声明:本站所提供的内容均来源于网友提供或网络搜集,由本站编辑整理,仅供个人研究、交流学习使用,不涉及商业盈利目的。如涉及版权问题,请联系本站管理员予以更改或删除。

【责任编辑:李万鑫】

备考福利站

  • 公共课
  • |专业课
课程系列 班次名称 价格 免费开通
考研政治网络课堂 2027政治考研备考指导课 39  免费开通
考研政治五年试题精讲 199  免费开通
考研英语网络课堂 2027考研英语备考指导课 39  免费开通
考研英语(一、二)五年试题精讲 199  免费开通
考研数学网络课堂 2027考研数学备考指导课 39  免费开通
考研数学五年试题精讲 199  免费开通
考研数学常用公式整理 39  免费开通
热门专业精品课 311教育学考研入门课 11  免费开通
333教育综合考研入门课 11  免费开通
法律硕士(非法学)考研入门课 11  更多课程
课程系列 班次名称 价格 免费开通
经济学精品班 金融学考研入门课 咨询  免费开通
教育学精品班 经济学(初级)考研入门课 19  免费开通
经济学(中级)考研入门课 19  免费开通
法学精品班 法律硕士(非法学)考研入门课 19  免费开通
13大热门专业课备考抢学包 19  免费开通
管理学精品班 管理学考研入门课 19  免费开通
社会工作考研入门课 19  免费开通
 2027考研学霸笔记

政治、英语、数学、管综。仅需1元1科GO>

 2027考研乐学系列

跃研、精研、智胜、管硕课程全新上线GO>


搜索
  •  




报考信息

备考指导

四川中公考研

 武侯区科华北路62号力宝大厦3楼(南区观光电梯直达)

 福利:四六级考研网课领取

 微信:dyjh365

咨询时间

周一至周日 9:00-18:00 全年无休在线客服

成都考研辅导班,成都考研政治辅导 成都考研数学辅导 成都数学考研辅导班,成都考研辅导班环境 考研辅导班,成都考研公共课辅导

 
 
择校预约
四川中公考研预约咨询:择校择专业 跨专业报考 个性化问题解答
获取验证码