地址:新都镇兴乐北路1288号派都广场A座4楼17号
电话:028-82005799/19938477370
地址:宜宾市翠屏区东街与民主路路口名城商城4楼
电话:028-82005799
地址:雅安市雨城区大地影院2楼
电话:028-82005799/18141378923
地址:乐山市中区老公园总工会5楼(老年大学旁)
电话:028-82005799/18188343237
地址:绵阳市涪城区西南科技大学新区青阳中街14号
电话:028-82005799/17740904611/18111651643
地址:南充市师大路一段210号华府丽都
电话:028-82005799/17719811995
发布日期:2020-11-03 20:29:23 来源:研招网
正式报名结束后,研招统考进入网上确认(现场确认)阶段。
网上确认(现场确认)具体时间和要求,请考生及时关注报考点及其省级教育招生考试机构的公告(https://yz.chsi.com.cn/sswbgg/)及通知,并按规定完成网上(现场)核对确认个人网上报名信息、采集本人图像信息等工作。逾期不再补办。网上确认审核通过的考生不需再到现场进行确认。
什么时候进行网上确认(现场确认)?
>>>点击第二条《各省市考研网上确认(现场确认)时间一览》查看。
如何进行网上确认?戳视频,手把手教你研招统考网上确认↓
>>>划重点了!考生在上传本人证件过程中,需注意:
● 上传准考证照片时,照片需要本人近三个月内正面、免冠、无妆、彩色头像电子证件照(蓝色或白色背景,具体以报考点要求为准);脸部无遮挡,头发不得遮挡脸部、眼睛、眉毛、耳朵或造成阴影,要露出五官;不得化妆,不得佩戴眼睛、隐形眼镜、美瞳拍照等,上传准考证照片具体要求详见图1。
图1


● 上传身份证时,要确保身份证边框完整,字迹清晰可见,亮度均匀,文字正向显示。

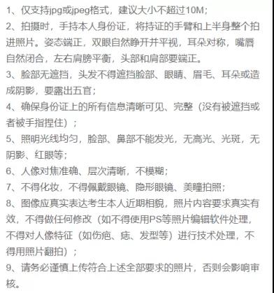
● 手持身份证照片上传。拍摄时,手持本人身份证,将持证的手臂和上半身整个拍进照片;脸部无遮挡,头发不得遮挡脸部、眼睛、眉毛、耳朵或造成阴影,要露出五官;不得化妆,不得佩戴眼镜、隐形眼镜、美瞳拍照等,手持身份证照片上传具体要求详见图2。
图2


手持身份证照片示例

● 其他网上确认需要的材料,请按报考点规定上传,确保清晰,如没有可不上传,最后确认无误提交后,等待报考点审核网上确认信息。


网上确认网址:
建议考生使用手机端访问网上确认页面,确认网址为:
https://yz.chsi.com.cn/wsqr/stu/
也可长按二维码访问网上确认页面:

如对确认方式有疑问,请及时联系报考点。
关于研招统考网上确认,考生还需注意:
第一、网上确认时,必须使用网报时的用户名和密码进行登录。考生进入登录页面后,输入本人网上报名时的学信网账号、密码,核对本人的网报信息、按要求上传相关材料照片后等待审核结果,网上确认审核通过的考生不需再到现场进行确认。
第二、网上确认时间是有限制的,请考生抓紧时间上传个人电子版材料,及时查看确认是否通过,如需补充材料,需在报考点要求的时间之前将补充材料上传完毕。进行网上确认时,要避开网上确认时间高峰,避免出现网络拥堵的情况,影响确认进度。
第三、网上确认(现场确认)的具体时间、要求由报考点根据本地区报考情况自行确定和公布。如有疑问,请及时联系报考点。
第四、请考生速去查看所在报考点公布的确认方式,如所在报考点为网上确认的方式,考生应按照报考点要求准备个人材料。查看途径包括但不限于:研招网网上公告(https://yz.chsi.com.cn/sswbgg/)、报考点官方网站、报考点官网微博或微信、报考点发送的短信通知等。
第五、没有按照报考点要求在规定时间内完成网上确认(现场确认)的考生,逾期不再补办,不能参加2021年全国硕士研究生招生考试。
原标题:2021研招统考网上确认操作指南来啦!
文章来源:https://mp.weixin.qq.com/s/wqhNF5LkZL0r2nyARAslJA
四川考研网相关推荐:

免责声明:本站所提供的内容均来源于网友提供或网络搜集,由本站编辑整理,仅供个人研究、交流学习使用,不涉及商业盈利目的。如涉及版权问题,请联系本站管理员予以更改或删除。
四川中公考研微信
四川中公考研微博