地址:新都镇兴乐北路1288号派都广场A座4楼17号
电话:028-82005799/19938477370
地址:宜宾市翠屏区东街与民主路路口名城商城4楼
电话:028-82005799
地址:雅安市雨城区大地影院2楼
电话:028-82005799/18141378923
地址:乐山市中区老公园总工会5楼(老年大学旁)
电话:028-82005799/18188343237
地址:绵阳市涪城区西南科技大学新区青阳中街14号
电话:028-82005799/17740904611/18111651643
地址:南充市师大路一段210号华府丽都
电话:028-82005799/17719811995
发布日期:2019-11-05 15:58:08 来源:四川中公考研
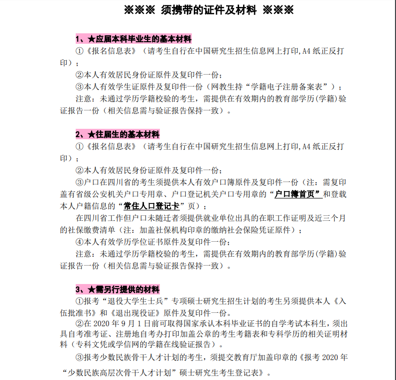
2020 年国硕士研究生招生考试乐山师范学院考点 (5122)现场确认公告 2020 年国硕士研究生招生考试报名现场确认工作即将开始,凡在 5122 报考 点现场确认的考生,请按要求提供本人现场确认相关材料;未按要求提供的,根据 教育部的要求将不予现场确认。
详情查看:http://sc.kaoyan365.cn/uploadfile/2019/1105/20191105040111399.pdf


免责声明:本站所提供的内容均来源于网友提供或网络搜集,由本站编辑整理,仅供个人研究、交流学习使用,不涉及商业盈利目的。如涉及版权问题,请联系本站管理员予以更改或删除。
四川中公考研微信
四川中公考研微博