地址:新都镇兴乐北路1288号派都广场A座4楼17号
电话:028-82005799/19938477370
地址:宜宾市翠屏区东街与民主路路口名城商城4楼
电话:028-82005799
地址:雅安市雨城区大地影院2楼
电话:028-82005799/18141378923
地址:乐山市中区老公园总工会5楼(老年大学旁)
电话:028-82005799/18188343237
地址:绵阳市涪城区西南科技大学新区青阳中街14号
电话:028-82005799/17740904611/18111651643
地址:南充市师大路一段210号华府丽都
电话:028-82005799/17719811995
发布日期:2020-09-21 14:59:31 来源:四川中公考研
| 考研时间 | 1月 | 7-8月 | 9-10月 | 10-11月 | 11月 | 12月 | 12月 | 次年2-5月 |
| 考研常识 | 确定考研方向 | 发布考研大纲 | 发布招生简章 | 开通报名入口 | 现场确认 | 打印准考证 | 考研初试 | 考研复习 |
| 选择院校 | 公共课大纲 | 招生简章 | 预报名 | 现场确认时间 | 打印入口 | 试题、解析 | 调剂流程 | |
| 选择专业 | 专业课大纲 | 招生目录 | 报名流程 | 确认需知 | 考研安排 | 成绩查询 | 国家线 |
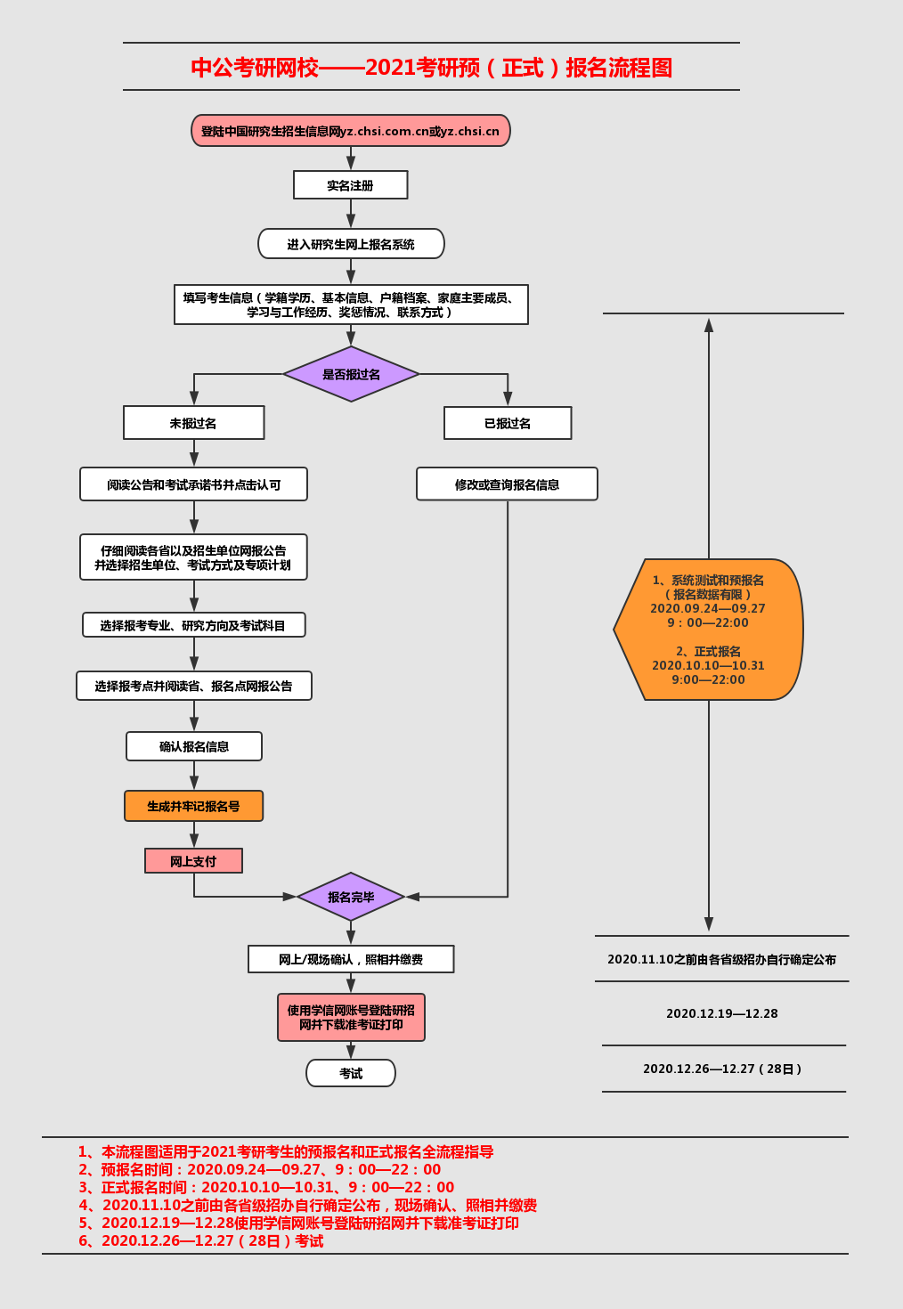
考研预报名类似于提前报名,如果没有报上,正式报名报上了就行,预报名和正式报名只要有一个报名成功即可。点击链接进入直播间了解“考研预报名”

1.网上报名时间为2020年10月10日至10月31日,每天9:00—22:00。网上预报名时间为2020年9月24日至9月27日,每天9:00—22:00。
2.考生应在规定时间登录“中国研究生招生信息网”(公网网址:https://yz.chsi.com.cn,教育网址:https://yz.chsi.cn,以下简称“研招网”)浏览报考须知,并按教育部、省级教育招生考试机构、报考点以及报考招生单位的网上公告要求报名。报名期间,考生可自行修改网上报名信息或重新填报报名信息,但一位考生只能保留一条有效报名信息。逾期不再补报,也不得修改报名信息。
3.考生报名时只填报一个招生单位的一个专业。待考试结束,教育部公布考生进入复试的初试成绩基本要求后,考生可通过“研招网”调剂服务系统了解招生单位的调剂办法、计划余额等信息,并按相关规定自主多次平行填报多个调剂志愿。
4.考生应按招生单位要求如实填写学习情况和提供真实材料。
6.报名期间将对考生学历(学籍)信息进行网上校验,考生可上网查看学历(学籍)校验结果。考生也可在报名前或报名期间自行登录“中国高等教育学生信息网”(网址:https://www.chsi.com.cn)查询本人学历(学籍)信息。
未能通过学历(学籍)网上校验的考生应在招生单位规定时间内完成学历(学籍)核验。
7.按规定享受少数民族照顾政策的考生,在网上报名时须如实填写少数民族身份,且申请定向就业少数民族地区。
8.“少数民族高层次骨干人才计划”招生以考生报名时填报确认的信息为准。
9.报考“退役大学生士兵”专项硕士研究生招生计划的考生,应为高校学生应征入伍退出现役,且符合硕士研究生报考条件者〔高校学生指全日制普通本专科(含高职)、研究生、第二学士学位的应(往)届毕业生、在校生和入学新生,以及成人高校招收的普通本专科(高职)应(往)届毕业生、在校生和入学新生,下同〕。考生报名时应当选择填报退役大学生士兵专项计划,并按要求填报本人入伍前的入学信息以及入伍、退役等相关信息。
10.国防生和现役军人报考地方或军队招生单位,以及地方考生报考军队招生单位,应当事先认真阅读了解解放军及招生单位有关报考要求,遵守保密规定,按照规定填报报考信息。不明之处应当事先与招生单位联系。
11.考生应当认真了解并严格按照报考条件及相关政策要求选择填报志愿。因不符合报考条件及相关政策要求,造成后续不能网上确认(现场确认)、考试、复试或录取的,后果由考生本人承担。
12.考生应当按要求准确填写个人网上报名信息并提供真实材料。考生因网报信息填写错误、填报虚假信息而造成不能考试、复试或录取的,后果由考生本人承担。
部分文章来源:教育部关于印发《2021年全国硕士研究生招生工作管理规定》的通知
文章来源:http://www.moe.gov.cn/srcsite/A15/moe_778/s3113/202009/t20200903_484958.html

免责声明:本站所提供的内容均来源于网友提供或网络搜集,由本站编辑整理,仅供个人研究、交流学习使用,不涉及商业盈利目的。如涉及版权问题,请联系本站管理员予以更改或删除。
四川中公考研微信
四川中公考研微博